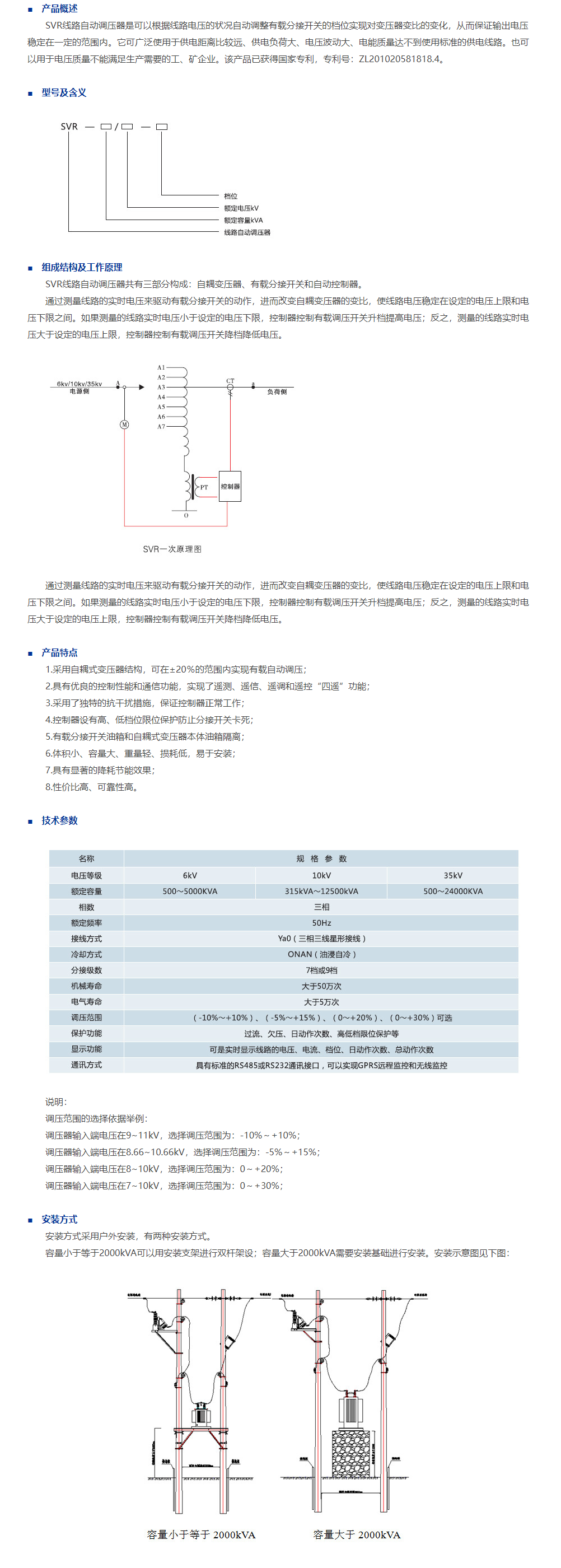
产品详情
SVR线路自动调压器
- 厂家信息
- 产品信息
- 规格参数
- 技术文档
陕西四方华能电气设备有限公司是集研发、设计、生产、销售、服务、电力工程总包为一体的高新技术企业。公司始终以客户为中心,依托交大创新港,重点研发、生产调压器、无功补偿、高效节能变压器、移动变电站及高端成套设备,形成具有品牌竞争力的全产业链优势,实现了绿色、节能、环保、可持续性发展。
公司自 2009 年扎根于陕西省西安市高新技术产业开发区,厂区建于陕西省咸阳市高新区装备制造产业园。始终以技术创新为引擎,深耕电力设备制造领域。现 10000 平方米现代化厂房、160 名专业团队及智能化生产人员,公司年产值突破 2 亿元,产品与服务覆盖智能输变电设备、电力自动化系统、新能源配套设备及电力工程服务全产业链。公司先后获得“国家级高新技术企业”、“陕西省瞪羚企业”、“陕西省专精特新”,并取得机电工程施工 EPC 总承包二级、输变电工程专业承包二级、电力工程施工总承包二级、消防设施工程专业承包二级资质。通过了ISO9001:2015 质量管理体系认证、ISO14001:2015 环境管理体系认证、ISO45001:2018职业健康安全管理体系认证。
产品图片
SVR线路自动调压器



