产品详情
GCS 低压抽出式开关柜
- 厂家信息
- 产品信息
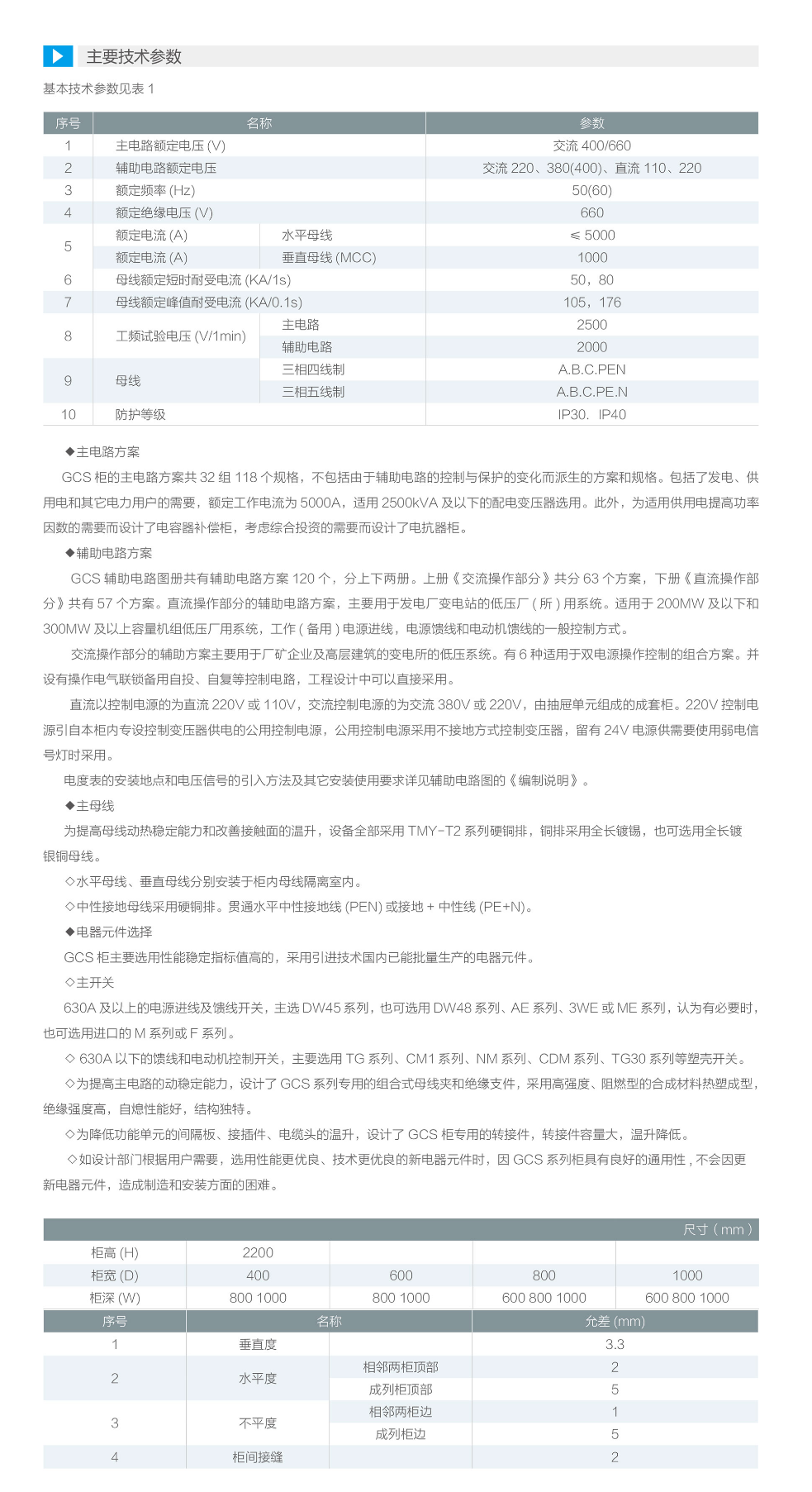
- 规格参数
- 技术文档
浙江优固电气有限公司--创建于2003年,是一家集高低压电气研发、制造、销售和服务于一体化企业,公司地处享誉国内外的中国电器之都柳市镇,东观湛蓝色的东海,南临温州机场和温州火车站,北依风光旖旎、被誉为"世界地质公园"的国家5A级风景区雁荡山,沿海高速铁路、公路和104国道纵贯而过,海、陆、空交通便利,人文气息浓厚,是观光旅游度假的胜地。
公司主导产品涵盖高低压成套配电柜,PLC可编程控制柜,箱式变电站,电缆分支箱,充气柜,环网柜,高压电气元件,不锈钢箱体,成套柜壳体十几个系列,公司产品均获得生产许可证并通过“CCC”认证。凭借完善的管理体系、的设备、质优的产品、诚信的服务。 优固电气在国内各大中城市均建立了完善的市场营销网络及售后服务体系,产品出口南非、中东、东南亚和俄罗斯联邦等国家和地区,成功配套服务于电力系统、工矿企业、冶金、铁道、机场、港口等各大领域。
产品图片
GCS 低压抽出式开关柜




