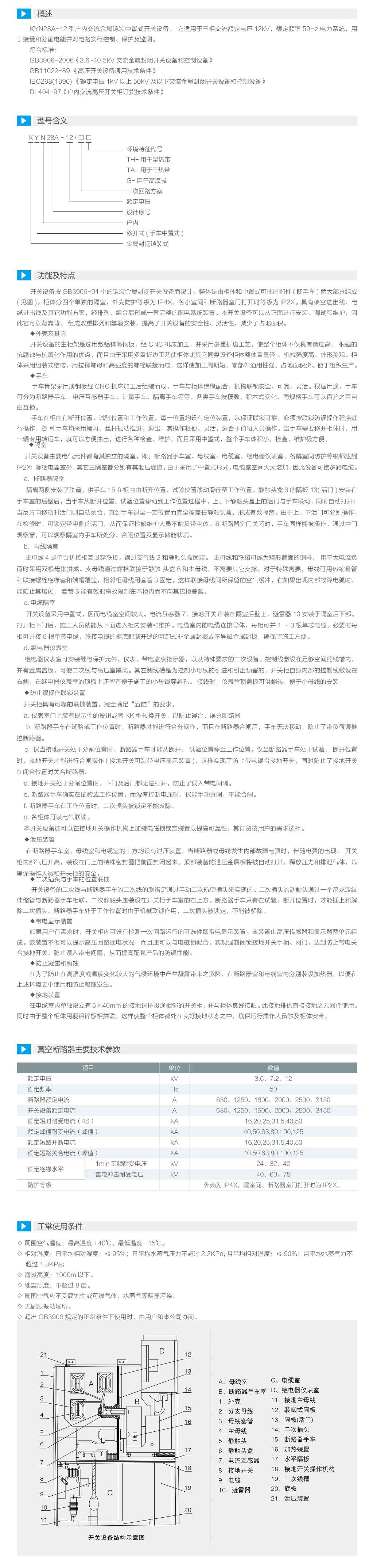
产品详情
KYN28A-12铠装移开式封闭开关设备
- 厂家信息
- 产品信息
- 规格参数
- 技术文档
德川电气有限公司集产品开发,生产、销售于—体。主营高低压成套设备,户外真空断路器, 高压隔离开关,高压电缆分支箱,冷缩,热缩电缆附件,跌落式熔断器,故障指示器等系列产品。
公司自成立以来,以坚持 “科技创造、服务社会” 为宗旨,先后从各大高等院校、科研单位引进大量工程技术人员和管理人员。企业在注重产品研发的同时, 不断加强质量管理。产品通过了西安高压电器研究所的型式试验和省级产品质量技术鉴定,产品各项性能达到国内优良水平。 产品销往全国, 深受广大用户的好评。
产品图片
KYN28A-12铠装移开式封闭开关设备




