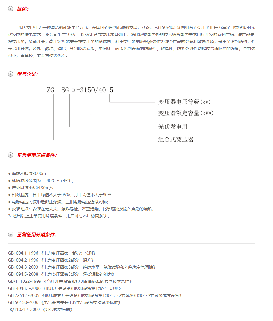
产品详情
ZGSG□-3150/40.5 光伏发电用变电站
- 厂家信息
- 产品信息
- 规格参数
- 技术文档
上海工业变压器有限公司是一家集研发和制造为一体的专业化、现代化高新技术企业。公司创建于2007年,注册资本11800万元, 占地面积70亩、建筑面积4万平方米现代化企业,现有员工200多人,其中职称人员11人,中级技术人员35人,年产值超亿元的大型企业。
公司变压器制造技术和丰富的运行经验。公司产品已通过国家变压器质量监督检验中心认证并获得ISO9001质量体系认证、 14001环境管理体系认证、28001健康体系认证,是上海市高新技术企、上海特新装精企业。2014年1月在上海股权托管交易中心成功挂牌,股票代码200423,简称“上工变”。
公司自创建以来,实施和完善了经营创新、人才管理、技术先导三大战略,引新的技术高人才、好设备,公司还设置了计算机辅助设计中心和新产品研发中心。以持续的研发投入、完整的质量管理体系、良好的技术服务产品技术好、产品质量、运行可靠超过同行业地位。公司现拥用全自动箔式绕线机,数控硅钢片横剪和纵剪线,全自动真空干燥、浸漆装置;瑞士哈弗莱局放测试仪、功率分析仪、谐波分析仪;并拥有局放测试屏蔽室等生产设备和检测设备及设施。
公司生产的“上工变”牌110KV以下S11、13系列油浸式变压器,SCB10、11、13系列环氧浇注干式变压器,SH15系列非晶合金变压器,特种非标变压器,风力、光伏新能源发电箱式变电站等三十多个系列上千种规格的产品,广泛应用于发电、供电、煤炭、冶金、石油、化工、建筑、港口、机场、铁路交通和城市基础设施等诸多领域,用户遍及各地,并出口到非洲、俄罗斯、印度、越南等海外市场。
产品图片
ZGSG□-3150/40.5 光伏发电用变电站



