首页
项目
采购
供应
商机
资源
招聘
资讯
控制台
退出
登录/注册
微信
欢迎来到
觅特友工程行业共享互动信息平台
创新 共享 共荣
欢迎来到觅特友
获取验证码
扫码登录
密码登录
短信登录
立即注册
登录
微信扫码登录
详情
收藏
项目标题
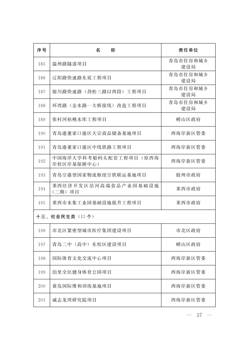
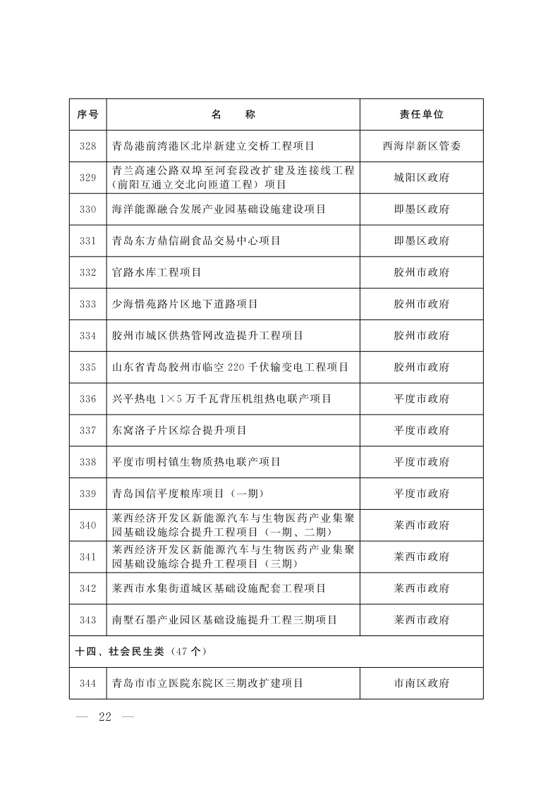
青岛市2026年重点准备类项目清单
关键字
青岛市2026年重点准备类项目清单
项目标签
建筑总承包
发布日期
2026-03-02 00:00:00
项目地区
参考网址
参考网址
招标时间
招标文件
--
附件
--
发布单位
青岛市人民政府
项目说明
项目内容
微信分享
微信
扫一扫分享好友
登录